三级联赛准入降低梯队要求:中超中甲中乙各减一支
发表时间:2025-12-04 19:36:19 浏览:0
体坛周报全媒体原创12月3日,中国足球职业联赛联合会发布《中国足球职业联赛联合会关于印发中国足球职业联赛俱乐部准入规程的通知》,该文件是2023年中国足协发布的《中国足球
体坛周报全媒体原创
12月3日,中国足球职业联赛联合会发布《中国足球职业联赛联合会关于印发中国足球职业联赛俱乐部准入规程的通知》,该文件是2023年中国足协发布的《中国足球协会关于调整俱乐部准入规程部分条款的通知》的替代性规定。
新版《中国足球职业联赛俱乐部准入规程》的主要变化部分,就是针对三级联赛俱乐部梯队数量的要求。
在2023年2月所颁布的《中国足球协会关于调整俱乐部准入规程部分条款的通知》之中,规定如下:
中超俱乐部下设至少6支不同年龄层次的青少年梯队;6支不同年龄层次的青少年梯队,分别为U21、U19、U17、U15、U14、U13。
中甲俱乐部下设至少5支不同年龄层次的青少年梯队;5支不同年龄层次的青少年梯队,分别为U19、U17、U15、U14、U13。
中乙俱乐部下设至少4支不同年龄层次的青少年梯队;4支不同年龄层次的青少年梯队,分别为U17、U15、U14、U13。
同时,允许各俱乐部所属U15、U14和U13梯队与属地学校合作共建队伍,通过签订共建协议的方式,明确梯队代表权。
另外,涉及到俱乐部女足队伍建设,中超标准为“A”、中甲和中乙标准为“C”。

相比较前一个版本,新版《中国足球职业联赛俱乐部准入规程》主要变化部分,更改为:
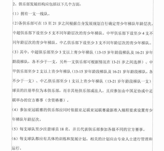
各俱乐部可在13至21岁之间根据自身发展规划自行确定青少年梯队年龄层次。
中超俱乐部下改至少5支不同年龄层次的育少年梯队、中甲俱乐部下改至少4支不同年龄层次的育少年梯队、中乙俱乐部下改至少3支不同年龄层次的育少年梯队。
其中,中超俱乐部至少3支以上青少年梯队(13-15岁年龄段梯队及16-21岁年龄段梯队,各不少于一支,另外一支俱乐部可根据情况在13-21岁之间选择)、中甲俱乐部至少2支以上青少年梯队(13-15岁年龄段梯队及16-21岁年龄段梯队,各不少于一支)、中乙俱乐部至少1支以上青少年梯队(13-21岁年龄段梯队一支)球员的注册单位为本俱乐部,而非其他俱乐部或法人,且应参加由中国足协或中足联举办的官方赛事(含资格赛)。
另外,涉及到俱乐部女足队伍建设,中超标准更改为“C”,即不再强制要求中超俱乐部设立女足球队。同时,中甲和中乙标准不变,依旧为“C”。

推荐新闻
- 日前,上港队归化球员蒋光太自从加盟俱乐部之后就一直有不错表现。每当上港队在比赛中陷入僵局,蒋光太总能第一...发表于: 01-08 19:34
- 北京时间1月8日,北京国安官方宣布蒙哥马利担任球队新任主教练。早在11年前,蒙哥马利便与国安有过渊源,在2014年...发表于: 01-08 12:07
- 体坛周报全媒体原创1月7日,U16国足公布最新一期集训名单,朴智轩、李佑安在列。球队将于1月12日至2月8日在福建...发表于: 01-07 19:50
- 各位老铁,今天咱们来唠唠泰山队的"省钱大计"!这支球队现在的情况,就像月底的钱包——空空如也!国内球员?别闹了,水...发表于: 01-07 12:06
- 后金元足球的中超,各队投入谨小慎微,从上个赛季开始,联赛有了复苏的迹象,一个米特里策的加盟,开启了中超新的纪元...发表于: 01-06 19:40
- 北京时间1月5日,据天津记者顾颖消息,彝族球员日火瓦体正在津门虎试训。据悉,日火瓦体出生于2005年10月7日,现年2...发表于: 01-05 19:40
- 日前,据博主“粤地足球人”报道,天津津门虎已与中甲南京城市主力门将齐雨熙达成协议,双方正在完善加盟所需资料...发表于: 01-05 12:08
-
-
- 日前,山东泰山队在2025赛季中超和足协杯都没有拿出有说服力表现,让很多球迷都觉得非常郁闷。因为以泰山队整体...发表于: 01-04 12:04
录像/集錦
- 足球录像
- 篮球录像
- 足球集锦
- 篮球集锦
-
沙特联 01-09 01:30
-
U23亚洲杯 01-08 22:00
-
U23亚洲杯 01-08 19:30
-
英超 01-08 04:15
-
英超 01-08 04:15
-
意甲 01-08 03:45
-
意甲 01-08 03:45
-
意甲 01-08 03:45
-
英超 01-08 03:30
-
英超 01-08 03:30
-
英超 01-08 03:30
-
英超 01-08 03:30
-
英超 01-08 03:30
-
英超 01-08 03:30
-
西班牙超级杯 01-08 03:00
-
CBA 01-08 19:35
-
CBA 01-08 19:35
-
CBA 01-08 19:35
-
CBA 01-08 19:35
-
NBA 01-08 11:00
-
NWCBA 01-07 20:00
-
CBA 01-07 19:35
-
CBA 01-07 19:35
-
WCBA 01-07 19:30
-
NBA 01-07 08:00
-
CBA 01-06 19:35
-
CBA 01-06 19:35
-
CBA 01-06 19:35
-
CBA 01-06 19:35
-
CBA 01-06 19:35
-
意甲 01-09 01:30
-
沙特联 01-08 22:55
-
01月09日 足球之夜 01-08 20:30
-
U23亚洲杯 01-08 19:30
-
意甲 01-08 03:45
-
意甲 01-08 03:45
-
英超 01-08 03:30
-
意甲 01-08 01:30
-
U23亚洲杯 01-08 00:30
-
U23亚洲杯 01-07 22:00
-
U23亚洲杯 01-07 19:30
-
U23亚洲杯 01-07 19:30
-
意甲 01-07 03:45
-
罗马2 01-07 01:00
-
意甲 01-06 22:00
-
比赛集锦 01-08 19:35
-
比赛集锦 01-08 19:35
-
比赛集锦 01-08 19:35
-
比赛集锦 01-08 19:35
-
比赛集锦 01-08 19:30
-
比赛集锦 01-08 11:00
-
比赛集锦 01-08 11:00
-
比赛集锦 01-08 10:30
-
比赛集锦 01-08 09:00
-
比赛集锦 01-08 09:00
-
比赛集锦 01-08 08:30
-
比赛集锦 01-08 08:30
-
比赛集锦 01-08 08:30
-
比赛集锦 01-08 08:00
-
比赛集锦 01-08 08:00
热门标签
- 足球
- 篮球

